2013年03月14日03:43 来源:京华时报 手机看新闻


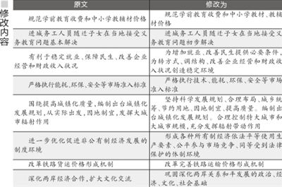
3月17日,第十二届全国人大一次会议将表决《关于2012年国民经济和社会发展计划执行情况与2013年国民经济和社会发展计划草案》。记者昨天了解到“国民经济计划报告”拟修改20处,其中包括规范中小学教材价格;抓紧建设个人住房信息系统;鼓励民间投资进入铁路等领域;随迁子女义务教育问题初步解决等。
根据关于《关于2012年国民经济和社会发展计划执行情况与2013年国民经济和社会发展计划草案》修改情况的说明,国家发改委根据人大代表的审议意见,对《计划报告》进行了修改完善。(京华时报记者 韩旭、文静)